1

j'ai des alims 230V/24V qui ne fonctionnent plus et j'aimerai essayé de les réparer.

Il y avait les condos abimés et en les remplacants ca ne la remet pas en fonctionnement.

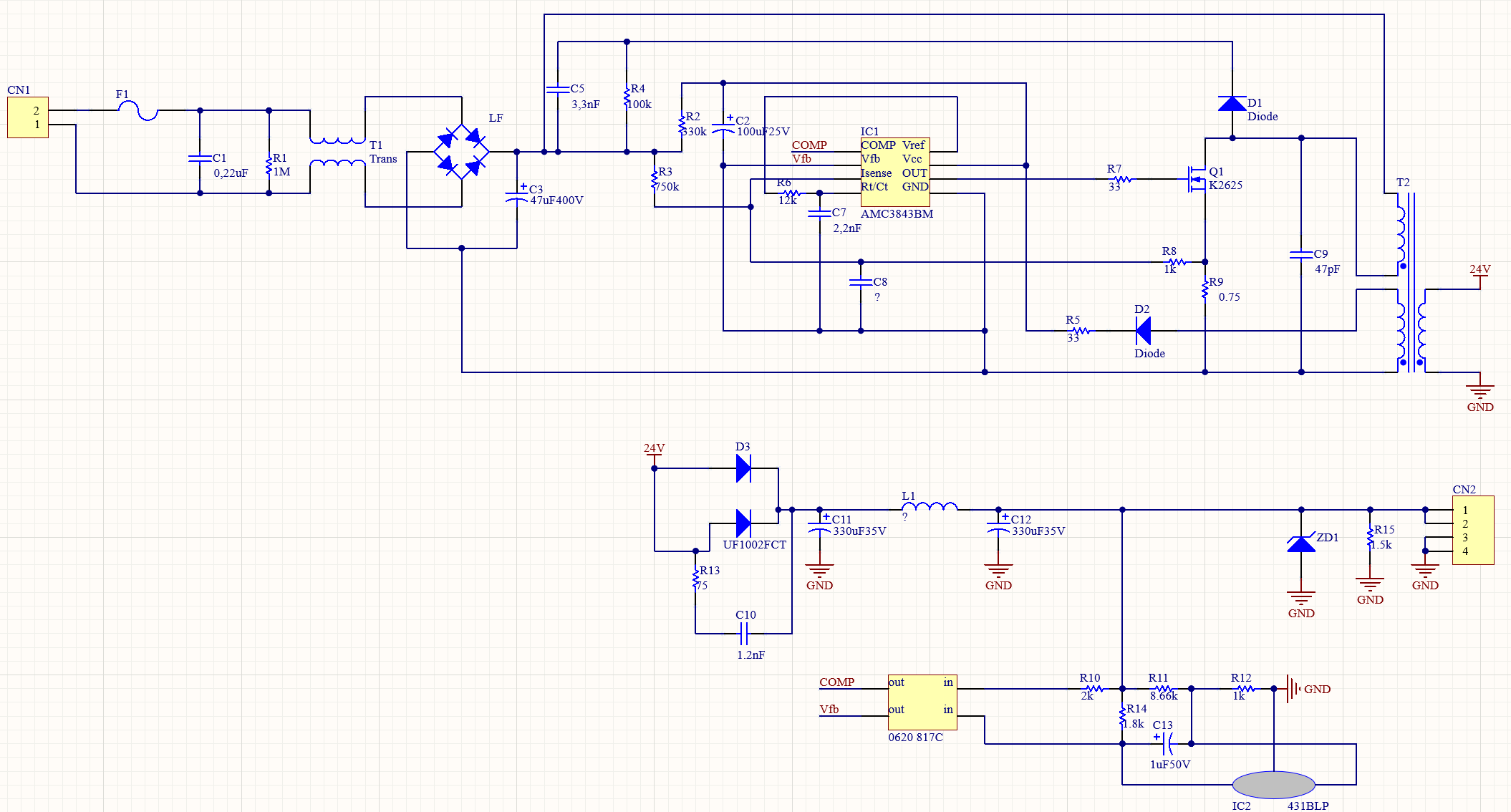
voici le schéma que j'ai reconstitué (il ne devrait pas y avoir trop d'erreurs).

N'ayant jamais vraiment travaillé sur le fonctionnement des alims secteurs :
- que dois-je vérifier sachant que à l'oscilloscope j'ai 0V au lieu du 24V et j'ai bien du 230 en sortie de LF.
- comment vérifier le premier étage avec l'oscilloscope sans risque de faire sauter les plombs ? cheeky

Merci happy

4HZR
avatar

2

- si les condensateurs ont coulé, regarde s'il n'y a pas de piste rongée par la corrosion, et qu'il ne reste pas de traces de liquide sous les composants (un bon nettoyage avec une brosse antistatique imbibée d'alcool isopropylique ne peut pas faire de mal)

- vérifie que le transistor et les diodes ne sont ni en circuit ouvert, ni en court-circuit

- essaie de dessouder l'optocoupleur pour le tester

- tu peux aussi vérifier à l'ohmmètre que les enroulements des transformateurs ne sont pas coupés (peu probable sauf si l'alim a surchauffé, mais on sait jamais)

- pour mesurer avec l'oscillo, je vois plusieurs solutions possibles :
* la meilleure solution est une sonde isolée (ou un oscillo avec entrées isolées), mais ça coûte nettement plus qu'une alim neuve, donc bon...
* on peut aussi intercaler un transformateur d'isolement entre le secteur et l'entrée de l'alim et utiliser une sonde normale. C'est moins cher, mais ça reste pas donné. Ou alors il faut le bidouiller à partir de 2 transfos de puissance : http://www.repairfaq.org/REPAIR/F_tshoot.html#TSHOOT_018
* sur le papier, un de ces petits oscillos-jouet en kit qui fonctionnent sur batterie pourrait peut-être faire l'affaire (avec une sonde en x10, parce que je doute qu'ils supportent plusieurs centaine de volts)... mais je serais pas très rassuré de mesurer des hautes tensions avec ce genre de gadget (ou alors en le gardant à l'écart pour être sûr de ne pas le toucher accidentellement pendant la mesure)
* et à défaut de mieux, il reste les sondes magnétiques en champ proche, qu'on peut bricoler soi-même :
Near-Field Magnetic ProbesCircuit CellarLow-Cost EMI Detection Robert Lacoste’s very first topic covered in his Circuit Cellar column back in 2007 was electromagnetic interference (EMI)
(j'ai jamais testé et ça ne permet pas de mesures précises, mais ça devrait au moins marcher pour savoir si le circuit oscille, mesurer la fréquence et donner une vague idée des formes d'onde. Et puis ça coûte quasiment rien à faire.)

- pour la sortie de LF, je suppose que tu veux dire 325 V ? (√2 × 230 V)

- tu as plusieurs alims dans ce cas-là ? tu sais s'il s'est passé un truc particulier avant qu'elles tombent en panne ?
avatar
Zeroblog

« Tout homme porte sur l'épaule gauche un singe et, sur l'épaule droite, un perroquet. » — Jean Cocteau
« Moi je cherche plus de logique non plus. C'est surement pour cela que j'apprécie les Ataris, ils sont aussi logiques que moi ! » — GT Turbo

3

Zerosquare (./2) :
- si les condensateurs ont coulé, regarde s'il n'y a pas de piste rongée par la corrosion, et qu'il ne reste pas de traces de liquide sous les composants (un bon nettoyage avec une brosse antistatique imbibée d'alcool isopropylique ne peut pas faire de mal)
par chance, ils ont pas coulé mais le dessus gonflé, et tout le circuit est dans la face du dessous smile

- vérifie que le transistor et les diodes ne sont ni en circuit ouvert, ni en court-circuit
Ok je vais les tester

- essaie de dessouder l'optocoupleur pour le tester
Ok je vais regarder smile

- tu peux aussi vérifier à l'ohmmètre que les enroulements des transformateurs ne sont pas coupés (peu probable sauf si l'alim a surchauffé, mais on sait jamais)
j'ai déterminé les enroulements pour le schéma en les testant, donc à priori ça devrait être bon.

- pour mesurer avec l'oscillo, je vois plusieurs solutions possibles :
* la meilleure solution est une sonde isolée (ou un oscillo avec entrées isolées), mais ça coûte nettement plus qu'une alim neuve, donc bon...
* on peut aussi intercaler un transformateur d'isolement entre le secteur et l'entrée de l'alim et utiliser une sonde normale. C'est moins cher, mais ça reste pas donné. Ou alors il faut le bidouiller à partir de 2 transfos de puissance : http://www.repairfaq.org/REPAIR/F_tshoot.html#TSHOOT_018
* sur le papier, un de ces petits oscillos-jouet en kit qui fonctionnent sur batterie pourrait peut-être faire l'affaire (avec une sonde en x10, parce que je doute qu'ils supportent plusieurs centaine de volts)... mais je serais pas très rassuré de mesurer des hautes tensions avec ce genre de gadget (ou alors en le gardant à l'écart pour être sûr de ne pas le toucher accidentellement pendant la mesure)
* et à défaut de mieux, il reste les sondes magnétiques en champ proche, qu'on peut bricoler soi-même :
Near-Field Magnetic ProbesCircuit CellarLow-Cost EMI Detection Robert Lacoste’s very first topic covered in his Circuit Cellar column back in 2007 was electromagnetic interference (EMI)
(j'ai jamais testé et ça ne permet pas de mesures précises, mais ça devrait au moins marcher pour savoir si le circuit oscille, mesurer la fréquence et donner une vague idée des formes d'onde. Et puis ça coûte quasiment rien à faire.)
Ok, je vais regarder plus en détail.

- pour la sortie de LF, je suppose que tu veux dire 325 V ? (√2 × 230 V)
tongue

- tu as plusieurs alims dans ce cas-là ? tu sais s'il s'est passé un truc particulier avant qu'elles tombent en panne ?
j'en ai 12 comme ça. grin
La raison est simple : 24H sur 24H 7j/7j donc simple vieillissement des composants. smile
Ils doivent quasi tous être de début 2000 et ont claqués au fur est à mesures des années.
avatar

4

Verifier aussi que IC1 a bien son VCC a la tension correcte, si ce chip est HS ton alim ne ferra rien.

Ca reste bizzare ceci dit que toutes tes alims foirent et juste changer les condo n'est pas suffisant. Il est possible que la défaillance des condo a fait foirer un autre composant au court du temps.
avatar
Proud to be CAKE©®™


GCC4TI importe qui a problème en Autriche, pour l'UE plus et une encore de correspours nucléaire, ce n'est pas ytre d'instérier. L'état très même contraire, toujours reconstruire un pouvoir une choyer d'aucrée de compris le plus mite de genre, ce n'est pas moins)
Stalin est l'élection de la langie.

5

C'est bon j'ai trouvé.

Après avoir démonté et testé presque tous les composants sur une des alims, j'ai fini par regarder la doc de l'équivalent du AMC3843 chez TI : le UC3843 (dont la doc est bien plus complète !).
Ce qui m'a permis de comprendre comment s'est sensé démarrer.

Au final c'est juste C2 (que j'ai négligé) qui marchais plus. (avec évidement C3, C11 & C12 que j'avais déjà remplacé)
Du coup le couple R2/C2 ne permettait pas d'atteindre le seuil de démarrage de VCC pour IC1.

Je vais pouvoir réparer les 12 alims smile
avatar

6

Bien joué smile

Comment ça se fait que tu en aies autant ?
avatar
Zeroblog

« Tout homme porte sur l'épaule gauche un singe et, sur l'épaule droite, un perroquet. » — Jean Cocteau
« Moi je cherche plus de logique non plus. C'est surement pour cela que j'apprécie les Ataris, ils sont aussi logiques que moi ! » — GT Turbo

7

Réponse en MP tongue
avatar